登录
登录长江云平台账号
×
邮箱/手机号
密码
验证码
下次自动登录
忘记密码?
登录
还没账号?
立即注册
点击头像快速登录
切换账号
退出登录
首页
随州
随州要闻
快新闻
V视点看
随言新语
视频
随视频
V视点看
新闻整档
主播说
直播
县市区
随县
广水市
曾都区
高新区
社区
民生
神韵随州
现代农港
文旅名城
产业新城
教育强市
网台
读报
编钟之声
党史微课堂
今日党史
重要论述
随州党史
党史故事
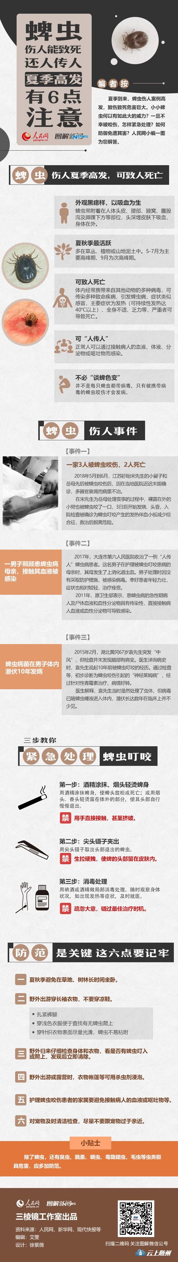
图解:蜱虫伤人能致死还人传人 夏季高发有6点注意
2018-07-16 10:55
来源: 人民网
0
编辑: 波波
便民服务
行政审批
企业信用查询
生活缴费
公积金
水费查缴
医疗挂号
违章查询
快递查询
招聘求职
VR体验
实习报名
电话查询
友情链接
随州市政府网
长江云
湖北广播电视台
国家广电总局官网
湖北省广播电视局
人民网
新华网
中国网
央视网
湖北省政府网
光明网
央广网
中工网
党建网
中青在线
法治网
求是网
中国网信网
中国文明网
中国政府网
教育部网站
扫码下载云上随州APP
互联网视听节目AVSP:鄂备2016020 工信部备案:
鄂ICP备07503269号-3
公安备案:鄂公网安备42130202004508号 法律顾问: 随州广播电视台法务部
随州广播电视台官方网络媒体 楚北网(http://www.yunsuizhou.com) 版权所有未经同意不得复制或镜像
商务合作tel:13997880585 QQ:48089144 邮箱:hbsztv@163.com