党的二十届三中全会通过的《中共中央关于进一步全面深化改革 推进中国式现代化的决定》,在聚焦建设更高水平平安中国中明确提出“有效构建新安全格局”。从新安全格局首次提出至今五年的时间里,新安全格局依然是国家安全研究领域的热点课题,而“有效构建新安全格局”就是要坚定不移地选择中国特色国家安全道路。在坚定不移走中国特色国家安全道路中有效构建新安全格局,具体实践表现在完善国家安全顶层设计、健全国家安全法律体系、构建区域安全合作协调机制、推进全球安全治理改革与完善、保护和拓展国家海外利益、提升网络空间治理能力六个方面。完善国家安全顶层设计体现在设立国家安全委员会、明确国家安全委员会的职能、设立国家安全委员会必要性等;健全国家安全法律体系体现在党的十八大以前的法律体系建设实践、党的十八大以后的法律体系建设举措及对未来国家安全法律体系建设的展望等;构建区域安全合作协调机制体现为发挥上合组织积极作用、提出南海争端“双轨思路”、建立“亚信会议”安全合作机制等;推进全球安全治理改革体现在坚定维护联合国权威、发挥安理会维和主导作用、完善全球安全治理、倡导实行真正多边主义等;保护和拓展国家海外利益体现在我国海外面临的现实挑战与维护海外利益的实践举措方面;提升网络空间治理能力体现在确立网络强国思想、构建网络空间国际合作新秩序、构建网络空间命运共同体等方面。
引 言
“新安全格局”一词最早出现在2021年11月18日中央政治局审议《国家安全战略(2021—2025年)》会议中,会议指出在新形势下维护国家安全必须坚持总体国家安全观,加快构建“新安全格局”。党的二十大报告中将推进国家安全体系和能力现代化作为专章进行论述,在推进国家安全体系和能力现代化章节中第一次提出了“以新安全格局保障新发展格局”,而2024年7月18日党的二十届三中全会通过的《中共中央关于进一步全面深化改革 推进中国式现代化的决定》,在聚焦建设更高水平平安中国中明确提出“有效构建新安全格局”。有效构建新安全格局的实践探索是顺应国家安全形势新变化要求,坚定不移地选择中国特色国家安全道路,具体表现为完善国家安全顶层设计、健全国家安全法律体系、构建区域安全合作协调机制、推进全球安全治理改革与完善、保护和拓展国家海外利益、提升网络空间治理能力等方面。
01
完善国家安全顶层设计
国家安全顶层设计的完善体现在国家安全委员会的设立上,我国国家安全委员会的设立既是借鉴国际经验基础上妥善处理国家安全问题的调整部署,也是构建国家安全体制机制并积极参与全球安全事务的主动作为。
一是设立国家安全委员会。世界上有20多个国家设立了国家安全委员会或类似机构,美国是设立较早的国家,美国的国家安全委员会设立于杜鲁门政府时期,而俄罗斯、印度、以色列等大多数国家的“国安会”则是在“冷战”结束后设立的。世界主要国家对设立安全机构的名称各有不同(见表1),但其建制与职能极为相似,其职能主要是制定国家安全战略、解决国家安全问题与应对国家安全危机等。各国面临的国家安全形势各有不同,但相比较而言,我国面临着更为复杂的国家安全形势,这使得我国国家安全观念的转变和国家安全顶层设计的完善成为时代发展的必然。
2013年11月12日,中国中央国家安全委员会成立,2014年4月15日,中央国家安全委员会第一次会议召开。国家安全委员会的设立是我国在百年未有之大变局及中华民族伟大复兴的两个大局背景下进行安全统筹的一大创举,填补了我国在国家安全方面缺乏综合协调顶层机构的空白。同时,层级更高、协调更有力的国家安全领导机构的建立,也标志着我国将以更为积极的姿态审视国家安全事务并参与国际治理,具有划时代的意义。

二是明确国家安全委员会职能。由于整体政治架构不同,世界各国安全委员会设立的地位、职能及运行模式也存在差异。同时,一个国家所受内外威胁不同,“国安会”职能的侧重点也有所不同——美英等国更注重来自外部的恐怖威胁,其“国安会”更强调维护海外利益;而俄罗斯、印度更注重内部威胁,更强调应对国内威胁与挑战。综合来看,各国“国安会”的职能主要包括安全威胁的咨询建议、安全形势的分析研判、国家安全战略的制定实施、安全情报的综合分析、安全危机的应对处理等方面。我国国家安全委员会与世界各国安全机构的通用做法包括:对涉及的国家安全问题进行整体谋划,进而制定相应的战略决策;在面对安全问题时能够整合相关部门力量,协调相关机构,调动各种资源来实现安全目标;作为强有力的领导机构,能够建立规范合理的专业机构,更为高效权威地处理各种安全问题。在此基础之上,我国的国家安全委员会还体现出以下职能:其一是咨询职能,作为权威的国家安全领导机构,搜集分析及研判国家安全治理的各种情报,并为国家发展大局提供咨询服务;其二是决策职能,在广泛调研与综合分析基础上,国家安全委员会要制定国家安全战略、反馈实施细则及调整决策部署;其三是协调职能,国家安全委员会在处置国家安全问题时,要统筹各方资源、协调相关职能部门,在彼此合作中实现处置方案的落地落实。
三是确立国家安全委员会设立的必要性。传统安全常见于政治、军事和主权等领域,非传统安全关注点在恐怖主义、气候灾害、流行性疾病、核扩散等领域;然而随着时代变化,在食品安全、金融安全、网络安全等领域也产生了新的安全问题,并且这些安全问题具有彼此牵引呼应的特征,往往在一个领域的安全问题会牵动多个领域带来更为复杂的应对关系。国家安全委员会未成立之前安全机构分散于各个领域,相互之间缺乏配合且相互掣肘,这就要求建立一个高效统一的国家层面的安全机构,对安全问题作出全局性的战略部署。在此背景下,我国成立了国家安全委员会,并在统筹和谋划国家安全战略、化解和处置国家安全危机等方面发挥积极作用。国家安全委员会的角色加强了安全政策决策者之间的信息交流,平衡了政策界、学术界及公共舆论之间的意见分歧,并使各自独立的安全议程集中在一起。国家安全委员会立足于维护国家长治久安的政治判断,根植于维护党的执政地位,成为高效权威的国家安全体制的重要组成部分。国家安全委员会的高效权威不仅是在分析安全环境基础上确定安全优先问题的必然要求,也是国家安全决策要求建立组织性的集中决策机制的必然选择。
我国设立并完善国家安全委员会,既有助于推进国家安全战略和决策系统化,也有助于推进国家安全治理体系和能力现代化。国家安全委员会第一次会议中提出的总体国家安全观,作为新时代国家安全工作的指导思想与根本遵循,突显了国家安全委员会的领导角色,也使得国家安全委员会成为集中统一的安全事务领导中心。国家安全委员会的设立,既表明了国家领导层对国家安全战略的全新定位,也体现了对国家安全决策体系进行规范性设计的战略新思维。国家安全委员会同时实现了对国家安全体制的再配置:一方面,整合了分散的国家安全领导职能,将中央国家安全领导小组、外事工作领导小组、中央海洋权益领导小组等各部门涉及的内外安全工作职能予以集中;另一方面,建立了高效权威的内外协调机制,既统筹了外交部、公安部等外事和安全部门,也协调了国家能源委员会、涉港涉台等内部安全机构,实现了国家安全整体效能的有效提升。
02
健全国家安全法律体系
我国国家安全法律体系经历了由单一化向体系化的发展过程,面对严峻的国家安全形势以及并未减少的国家安全影响因素,初步形成的国家安全法律体系仍需进一步完善立法,构建责权清晰、执行规范、内容完备的国家安全法律体系。做好国家安全法律体系的规划和理论研究工作,应以总体国家安全观为统领,坚持综合立法为主、兼顾分散与专门立法原则,并着力解决法律体系相关领域中存在的问题。
(一) 十八大之前的国家安全法律体系建设实践
新中国成立以来,党和国家始终致力于国家安全法律体系建设,尤其是改革开放后,我国以1982年《中华人民共和国宪法》为基础,制定并实施了一系列法律法规,法治建设取得了长足进展。1982年《宪法》初步奠定了国家安全立法根基,围绕《宪法》制定了一系列涉及国家安全利益的法律法规。1993年《中华人民共和国国家安全法》成为新中国成立以来的第一部涉及国家安全工作的法律,它规定了国家安全机关的职责和内容,明确了公民维护国家安全的责任与义务。除了这两部重要法律以外,这一时期涉及国家安全的一系列法律法规相继出台,这成为国家安全法律体系的重要组成部分(见表2)。

(二) 党的十八大以来国家安全法律体系的建设举措
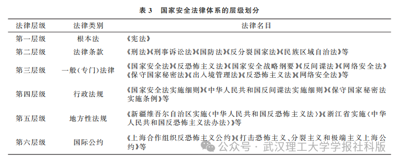
党的十八大以来,随着国家安全形势的巨大变化,我国相继出台了多部涉及国家安全的相关法律法规,这丰富和完善了国家安全法律体系建设。同时,我国国家安全法律体系呈现为六个层级(见表3)。我国对《反间谍法》(2014)、新的《国家安全法》(2015)、《国家安全战略纲要》(2015)、《反恐怖主义法》(2015)、《网络安全法》(2016)、《核安全法》(2017)等法律在已有法律基础上进行了相应的调整和完善,这极大地充实了国家安全法律体系的构建,使我国的国家安全立法由单一立法逐步扩展为国家安全法律体系。《反间谍法》是对《国家安全法》(1993)的全面修订,它为隐蔽战线维护国家安全提供了法律依据,是对反间谍工作作出的专门性法律规定。《反恐怖主义法》是为适应国内外反恐形势需要以及保障国家反恐工作顺利开展而制定的反恐怖专门立法,为新时代打击恐怖主义和维护国家安全提供了法律依据。《网络安全法》是维护网络空间安全的基础性法律,是我国法律体系在虚拟空间的延伸。在应对网络空间挑战、维护网络空间主权、保障公民网络空间合法权益等方面,《网络安全法》为全球网络空间治理贡献了中国智慧。《核安全法》是国家核安全管理的顶层法律设计,也是具体安全领域给予法律保障的体现。《核安全法》的出台是“依法治核”的关键性举措,对我国涉核法律体系的完善具有里程碑意义。当前,我国初步构建了以《宪法》和《国家安全法》(2015)为基础的全方位、立体化、点面结合的国家安全法律体系,涵盖了国家安全各方面内容,基本涉及到国家安全问题的全领域,为构建高水平安全的新安全格局提供了坚实的法律保障。

(三) 未来国家安全法律体系的建设发展
我国国家安全法律体系建设应以总体国家安全观为统领,着力解决我国法律体系中国家安全领域存在的盲点与空白,尤其在海外利益保护、反恐维稳、意识形态、民族宗教等非传统安全方面缺乏必要的法律依据,亟须弥补现有法律体系中存在的空白点。在去极端化领域,《反恐怖主义法》并没有规定去极端化工作的具体措施,对极端思想的认定也没有统一的标准,各地司法机关对暴恐音视频、极端思想等行为在现实认定中存在较大差异,从而导致不同的执行标准与法律后果。在信息安全领域,信息安全与国家安全息息相关,在高科技时代对基础信息资源的保护非常重要,但是学界与实务部门一直呼吁的《信息安全法》,至今仍未正式立法。在特别行政区域,《澳门特别行政区维护国家安全法》与《香港特别行政区维护国家安全法》颁布施行之后,有效维护了我国澳门与香港地区和谐稳定的社会局面,并极大促进了地区经济的快速发展。然而,针对中国台湾省而言,目前却只有全国人大出台的《反分裂国家法》,面对不断壮大的“台独”分裂势力,《反分裂国家法》的震慑力与覆盖面已显不足,亟须制定针对中国台湾省的《维护国家安全法》。此外,在网络安全、海外利益等领域的立法也存在滞后于社会治理需要的情况,亟须修改完善。与此同时,现有涉及国家安全的法律效力的位阶也存在着错位现象,亟须明确法律等级效力并理顺法律效力位阶。宪法、基本法律、一般法律、行政法规、地方性法规及国际公约等构成了由上而下的顺位关系,因此,《国家安全法》(2015)作为国家安全领域顶层设计的法律,应定位为国家安全法律体系中的基本法。然而,当前《国家安全法》的法律位阶效力却低于《反分裂国家法》,与《反间谍法》《反恐怖主义法》等法律处于同一位阶,未能发挥统领涉及国家安全有关法律的基本法职能,加之立法时间晚于其他多部与国家安全相关的法律,导致涉及国家安全的法律未能形成完整有效的国家安全法律体系。
健全和完善的国家安全法律体系是国家安全法治体系的规范基础。首先,应将《国家安全法》提升至统领国家安全法律体系的基本法位置,由此理顺国家安全法律体系的效力位阶。其次,针对国家安全法律体系存在的空白情况,应尽快制定并完善一批专门性涉及国家安全的法律。诸如,要在总结《新疆维吾尔自治区去极端化条例》经验基础上,出台我国的《去极端化法》,为去极端化工作的顺利开展提供法律规范。要制定针对台湾省的维护国家安全法,以直接立法方式有效震慑“台独”分裂势力。同时,根据社会发展及国际形势的变化,要不断完善《国家安全战略纲要》,将涉及国家安全的大政方针政策通过严格的立法程序上升为法律规范,明确国家安全法律体系与其他部门法的衔接内容,定期发布《国家安全战略纲要》,以此来统筹指导维护国家安全的工作重点并全力保障维护国家安全的实践活动。再次,要强化国家安全法治理念,以总体国家安全观为指导,将依法治国与依法维护国家安全相结合,提升法治思维与法治意识。要加强对国家安全法律制度的理论研究,借鉴国际上其他国家立法模式的先进经验,突破国家法律体系建设瓶颈,为国家安全法律体系建设提供理论支撑。
03
构建区域安全合作协调机制
区域协调发展是维护国家安全的重要基础,创新区域安全协调机制是促进区域协调发展、加快区域一体化建设的重要实践。区域安全合作协调机制与互信级别是衡量区域安全合作程度的重要标志,以此为基础,不断完善与深化了的区域安全合作协调机制又将进一步促进区域内经济贸易合作的不断发展与区域一体化进程。在构建区域安全合作协调机制的实践中,我国逐步构建了一系列具有重要意义的区域协调路径,成为维护国家安全与区域安全的有益借鉴。
(一) 发挥上海合作组织的积极作用
上合组织是我国最重要的区域合作平台之一,也是第一个以我国城市命名并以创始国身份参加的区域性国际组织。目前,上合组织包括正式成员国10个(见表4)、观察员国2个、对话伙伴国14个。上合组织已经建立了包括元首会晤、总理会晤、部长级会晤等数十个多层次、多领域的会晤协商机制,并有秘书处和地区反恐怖机构两个常设机构。地区安全形势的复杂多变使安全合作成为上合组织的重点方向,也是上合组织诞生和发展的动力。在安全合作方面,上合组织在打击跨国犯罪活动,应对社会矛盾冲突及防止外部干涉等方面发挥着积极作用,同时也将粮食安全、能源安全、金融安全等领域作为开展多边合作的优先方向。上合组织对新型区域合作模式进行了积极探索,其鲜明特色表现为树立了在各领域全方位进行的超越零和博弈思维的新合作理念,确立了平等互利原则下结伴而非结盟的新型合作方式,同时上合组织以领导人峰会和高层磋商等自上而下的政治决策方式积极推动对联合国宪章和国际法准则的尊重与维护。从“上海精神”与新安全观,到推动安全共同体,上合组织区域安全合作理念不断丰富发展,构建上合组织安全共同体成为新时期上合组织发展的努力目标,也是构建人类命运共同体理论的细化延伸。上合组织顺应了地区国家开展多边合作的现实需要,“已经成为促进世界和平与发展、维护国际公平正义不可忽视的重要力量”。

上合组织成员国也面临着共同的安全挑战,应进一步完善共同应对危机的相关机制,推进打击安全威胁的行动能力及深化务实有效的安全合作。一方面,要树立安全共同体意识并打造上合组织安全共同体。对安全共同体的认同是各国开展务实安全合作的关键因素,面对恐怖主义、极端主义等共同安全威胁,上合组织应确立安全共同体理念,在强化成员国对地区安全共同体认同的基础上推进上合组织安全共同体建设。另一方面,要明确区域安全领域务实合作的优先目标。诸如在反恐领域,不能仅限于打击恐怖主义的合作,还应加强成员国之间去极端化的合作并建立去极端化务实合作机制;同时,要在强化人员培训,加大情报交流,加强执法安全、信息安全等方面的合作力度,在进一步深化区域安全合作基础上构筑有效的区域安全屏障。
(二) 南海争端“双轨思路”的提出
我国是南海最大的沿岸国家,也是南海争端的当事方,南海争端严重损害我国的国家主权与海洋权益,和平解决南海争端符合我国国家利益,我国也一直致力于和平解决争端。南海争端是我国与东盟国家关系中最为敏感的议题,也是双边关系不可回避的问题,随着我国与东盟国家关系的不断拓展,非暴力的和平方式成为解决争端的主流方式。然而,域外大国对南海争端的介入使得本已复杂的南海局势更加扑朔迷离,南海争端已成为阻碍区域安全合作的主要障碍。在此背景之下,我国一直主张协商解决南海争端并积极推动南海争端朝着和平方向发展,“双轨思路”由此孕育而生。2014年8月,中国时任外交部长王毅首次在东亚合作外长会议上提出解决南海争端的“双轨思路”,10月,在第八次落实《南海各方行为宣言》会议中,与会各方确认了处理南海争端的“双轨思路”,11月,在第九届东亚峰会上,我国将“双轨思路”作为解决南海争端的政治立场并对如何落实作出了详细说明,至此,南海争端的“双轨思路”正式由我国向外界推出。“双轨思路”是指“有关具体争议由直接当事国在尊重历史事实和国际法基础上,通过谈判协商和平解决;南海和平稳定由中国和东盟国家共同加以维护。”我国主张通过与当事国直接协商谈判并以和平方式处理争端,并明确指出南海地区的和平与稳定需要南海相关当事国家共同努力,而依靠域外大国或第三方机构是不能解决问题的。“双轨思路”符合国际法和国际惯例,契合南海问题的基本性质,有利于推动南海问题朝着公正、合理的方向发展。
“双轨思路”的提出是我国对区域安全治理的重大创新实践,也是共同安全理念在南海问题上的落实。这种解决国际争端的思路既尊重了国际法与国际准则,也践行了我国提出的共同安全理念,在南海争端中应由当事国通过和平协商方式解决,杜绝任何不利于和平解决争端的举动。“双轨思路”以维护地区安全为切入点,符合联合国宪章的“国际合作”原则,也符合各方对区域安全的期待。在我国与东盟的经贸合作中,东盟已连续四年成为我国第一大贸易伙伴。在此基础上,我国推动落实《南海各方行为宣言》并制定“南海行为准则”,积极创设与东盟各国友好合作的机制方案,拓展与东盟“海上丝绸之路”的经贸合作,为和平解决争端创造了良好的国际环境。同时,我国在积极推进“中国—东盟命运共同体”建设以及在强化经济、人文、社会交流基础之上深化彼此在安全领域中的合作。在南海问题已成为东盟最为关切的安全问题之际,我国的角色任务是主导设计一套包容性解决方案,既守住自己的核心与重大利益,也容纳东盟国家的合理关切,同时也为其他南海国际航线使用国所接受。
(三) “亚信会议”安全合作机制的建立
亚信会议是指亚洲相互协作与信任措施会议,它肇始于1992年10月5日,是聚焦于亚洲地区安全而进行对话与合作的多边论坛。经过30多年的发展,该多边对话机制目前已经拥有成员国28个、观察员国9个、观察组织6个(见表5),并朝着成为正式国际组织的方向努力。亚信会议通过制定和落实多边信任措施,达成促进亚洲和平、安全与稳定的目标。亚信会议开展的磋商与对话,协调了区域各国关心的安全利益,降低了区域国家发生冲突的风险,为地区的持久稳定提供安全保障。

作为亚洲安全对话平台,亚信会议已发展为重要的亚洲安全合作机制,其在加强同集安组织、上合组织、东盟防长会议等区域安全机制联系的基础上,展现出了在维护区域安全上的积极作用,同时还应在以下方面进行深化合作:一是要坚持安全互信,尊重各国选择的自身发展道路,并在各国维护国家统一与和平发展等方面给予相互支持与信任;二是要相互借鉴,尊重文明的多样性,鼓励文明间的相互交流,倡导文明间相互包容、求同存异;三是要坚持多边主义,强化区域组织间的安全合作,为亚洲各国繁荣发展创造必要条件;四是坚持互利共赢,加强各领域之间的合作,推动区域经济一体化,促进共同繁荣发展。同时,亚洲各国还需要在应对非传统安全威胁与挑战方面加强合作,尤其是在反恐、禁毒、打击跨国犯罪等领域,防止地区威胁扩大化,维护地区安全稳定。
对于我国而言,随着“一带一路”倡议的提出,亚信会议机制将发挥越来越重要的作用。“一带一路”与亚信会议覆盖区域具有高度重合性,而亚信会议为“一带一路”在亚洲的持续推进提供了安全保障。一方面,亚信会议为区域各国搭建了安全沟通与合作的平台;另一方面,亚信会议在维护区域安全共同意愿与战略互信基础上,推动了区域安全保障机制的建立与实践。同时,在推进亚信会议建设中,应多管齐下、综合施策,既要解决当前面临的突出安全问题,也要应对潜在的安全威胁,同时积极推进亚洲地区间的经济文化交流,在开放性与包容性的合作中促进区域安全,实现区域和平与稳定。
04
推进全球安全治理改革与完善
全球安全治理是指涉及全球治理的安全领域,属于全球治理子概念。随着安全治理理念的不断发展,全球安全治理既涵盖了全球性安全组织的创设和安全协议的签署,也包括了安全领域问题解决的方式与方法,成为全球层面对安全领域问题进行处置和解决的行为。我国作为安理会常任理事国,积极发挥大国责任与担当,不断推进全球安全治理的改革与完善。同时,我国参与全球安全治理的实践为破解安全困局与推动安全治理起到了积极的促进作用。
(一) 维护联合国权威地位,发挥安理会维和主导作用
联合国作为最具普遍性与权威性的国际组织,“要充分发挥联合国及其安理会在止战维和方面的核心作用”,把联合国维和行动作为维护国际和平与安全的主要途径,发挥其在缓和国际紧张局势与解决地区矛盾冲突方面的积极作用。我国坚定支持以联合国宪章为基础的国际关系基本准则和以国际法为基础的国际秩序,维护以联合国为核心的国际体系。
一是维护联合国的权威,支持联合国工作。我国是第二大联合国会费国、第二大维和摊款国,并加入了几乎所有普遍性政府间国际组织,身体力行地维护“一个体系、一个秩序、一套规则”。我国反对没有安理会授权的单边制裁,认同联合国框架下的国家制裁的合法性并履行安理会决议规定的相关制裁措施,同时,我国明确指出单边制裁不利于地区冲突的解决,将会造成冲突外溢效应的叠加蔓延,对处理国际安全问题无济于事。二是我国始终认为应在遵守联合国宪章宗旨和原则基础上推动国际安全问题和平解决。《联合国宪章》及相关国际法文件是处理国际关系遵循的基本原则,这些原则包括主权平等、不干涉内政、和平解决争端等。诸如针对巴勒斯坦问题,我国主张以“两国方案”为基础推动巴以和谈;针对俄罗斯与乌克兰局势,我国公开发布《关于政治解决乌克兰危机的中国立场》文件,支持劝和促谈等。三是支持联合国安理会在解决国际争端与地区冲突中发挥主导作用。我国积极参加安理会维和行动,目前是安理会派出维和人员最多的国家。同时,我国也在积极推动以增加中小国家参与决策和增加发展中国家发言权为内容的安理会改革,增强安理会权威并使其更好履行《联合国宪章》赋予的职责与使命。
(二) 完善全球安全治理体系,统筹传统与非传统安全威胁
我国主张通过对话协商在构建均衡的安全治理架构基础上完善全球安全治理体系。对话协商要求摒弃冷战思维与强权政治,以对话解决争端,以协商化解分歧。我国支持并主导的“沙伊北京和解”就是对话协商的最好实例。沙特和伊朗作为中东地区两大竞争对手,一度在2016年再次断交。以沙特为代表的逊尼派国家和以伊朗为代表的什叶派国家互为宿敌,沙特忧虑伊朗支持的“什叶派第五纵队”扰乱海湾逊尼派国家内政及在阿拉伯腹地扩张,伊朗则号召阿拉伯人民推翻以沙特阿拉伯为代表的“腐朽”且不合法的海湾君主国统治者。为了维护中东地区的和平与发展,我国一直致力于沙伊两国的劝和促谈。在我国的斡旋下,沙特和伊朗两国于2023年3月在北京达成和解协议,并于同年6月决定恢复外交关系。伴随沙伊两大国之间关系的缓和,中东地区掀起了“和解潮”,地区国家间高层互访频繁,地区局势明显好转。“沙伊北京和解”是我国主动推进全球安全治理的一次成功实践,也是通过对话协商化解国家矛盾分歧的典范。我国提倡团结一切有利于和平的正能量,通过协同协作形成维护世界和平与安全的一股合力,并愿与各方一道共同商定制定一切有利于解决国际争端与分歧的规则与法规。
在面临传统安全威胁或争端时,我国反对武力或以武力相威胁,支持采取政治、外交等和平方式解决国际冲突与安全问题,并倡导“对话而不对抗、结伴而不结盟”的安全理念。面对传统安全和非传统安全威胁相互交织、不断叠加的挑战,我国主张多措并举、统筹应对威胁与挑战。一方面,要寻求对安全问题的多样化解决。诸如针对生物安全问题,我国在国内层面颁布了《生物安全法》并将生物安全纳入国家安全范畴,在国际层面加入了《禁止生物武器公约》《联合国生物多样性公约》等国际公约,并承诺禁止生产、运输、存储等用于非和平目的的生物武器,彻底消除生物武器对安全局势的威胁。同时,我国积极与邻国建立跨境生物保护地和生态廊道,实施多种生物多样性保护措施。另一方面,要对安全问题标本兼治。针对恐怖主义、跨境犯罪等非传统安全问题,采取多种手段,标本兼治,防止其向传统安全问题转化。例如,我国支持联合国一系列反恐决议,参加上合组织、国际刑警组织、金砖国家等多边合作机制的反恐合作并积极落实《联合国全球反恐战略》,尤其是我国在预防和打击恐怖犯罪、去极端化等方面一直处在国际反恐前沿。针对走私犯罪、毒品犯罪、偷越国(边)境犯罪等跨境犯罪,我国积极落实《联合国打击跨境有组织犯罪公约》,并与东盟国家建立了东盟执法合作、澜湄执法合作、禁毒合作、反拐合作等区域性的执法合作平台。尤其是我国主导的澜湄合作机制为跨境安全提供了“四国巡航执法”等相应公共产品。同时,在区域经济一体化背景下,我国运用外交等多种手段构建共同利益维护的法律框架,进而实现联合执法的合作创新。
(三) 倡导实行真正的多边主义,推动高效安全治理机制创设
多边主义的核心要义是国际上的事由各国共同协商解决,世界前途命运由各国共同掌握。我国引领并参与创建了上合组织、金砖合作机制、博鳌亚洲论坛、亚洲文明对话大会、中非合作论坛、中阿合作论坛、中阿论坛等一系列多边对话机制与平台,这既符合我国的发展利益和安全需要,也符合历史正义与时代潮流。通过开展包容性、建设性的多边活动,支持国际社会普遍认可的国际多边体系,引领创设更多的多边合作机制,我国正以实际行动践行真正的多边主义。
在安全治理机制创设方面,我国积极将现有建构的安全体制机制加以整合并予以创新,进而满足安全需求。一方面,支持原有的地区性安全合作机制重新启动并发挥作用,如亚信会议的重新启动并在原有成员基础上不断扩员,增进了区域国家之间的安全互信;另一方面,支持并推动新的跨区域安全治理机制的创设,如创设“一带一路”国际合作,将我国改革开放以来的发展成果惠及沿线国家,实现共同发展。新的安全治理机制的创设成为我国参与全球安全治理、解决国际安全问题的主动作为与可行选择。这既可以在新机制的创设理念中融入应对国际安全态势的最新理念,也避免了机制改革造成的秩序冲击。总之,我国积极参与全球安全治理,既表现为对现有安全机制和组织进行整合与改革,也表现在创设诸如“一带一路”国际合作等安全治理机制并发挥其作用上。未来,应继续在已有成功机制经验基础上,推动更为高效合理的国际性安全治理机制的创设,为应对复杂多变的地区安全形势提供解决方案。
05
保护与扩展国家海外利益
海外利益是国家利益的重要方面,是国家利益的海外延伸。我国的海外利益是指我国政府、企业、社会组织和公民通过全球联系产生的,在我国主权管辖范围之外以国际合约形式表现出来的国家利益。随着中国综合国力的不断增强,我国政府、企业、社会组织和公民与国际社会进行合作空间不断拓展,延伸至海外的国家利益也随之扩大。一方面,如何保护好国家海外利益安全成为我国必须直面的安全挑战,另一方面,如何拓展国家海外利益内涵与维护措施成为我国“走出去”战略的重要议题。
(一) 海外利益的构成内容及意义
从国家视角进行多方面、多层次分析,海外利益可以划分为国家安全海外利益、海外公民权益、海外商业利益和国际社会认同四大类。国家安全海外利益包括国家驻外机构与人员的安全、驻外人员进行合法外交活动的自由及自由参加国际军事交流活动、维和行动、国际护航等;海外公民权益包括公民在海外的人身安全、财产安全、行动自由、旅行便利等合法权益;海外商业利益包括海外直接投资自由、海外有形与无形资产的保护、自由进行国际经贸活动、参与国际经济社会活动规范的制定等;国际社会认同包括国家对外形象和影响力、自由行使文化交流的权利、自由参与国际文化与艺术交流活动等。我国的海外利益随着我国深度参与国际分工而不断拓展,体现在对外投资规模不断扩大、驻外机构数量不断增加、出境旅游人数及务工人数显著增长、社会文化交流活动日益频繁等方面。随着我国海外利益的广度与深度不断拓展,与之相对应的是海外利益受到的威胁也在不断增加,加之不稳定的国际安全局势,使维护海外利益安全成为必然选项。
维护海外利益安全的特殊意义体现在以下几个方面:一是维护海外利益安全是实现高水平安全的必然要求。我国海外利益的拓展使其在国家整体利益中的比重不断提升,这既是我国对外开放水平全面推进的标志,也是对外开放水平由低到高的必然结果。由此,维护海外利益安全的要求也随之提升,在此背景下,高水平保障海外利益安全更加刻不容缓。二是海外利益是新安全格局保障的重要内容,而海外利益安全成为衡量新安全格局的重要指标。构建新安全格局为海外利益提供保障,要坚持“以人民安全为宗旨”的价值取向,以人民为中心,坚决维护公民海外生命财产安全及正当合法权益。三是维护海外利益安全构成了国家安全战略的重要组成部分。海外利益安全已经列为包括金融安全、网络安全等非传统安全概念在内的国家安全战略之中,随着我国对海外市场与资源依存度的提升及对外开放水平的扩大,维护海外利益安全,特别是维护海外公民权益已成为国家安全战略的重要内容。
(二) 维护海外利益面临的现实挑战
海外利益维护的重点内容与国家战略目标一致,并随着不同时期国家战略目标的改变而进行相应调整,我国海外利益实现了两个转变,即由偏重物质利益维护向兼重物质利益和非物质利益维护的转变,由兼重整体利益维护向兼重整体利益和个人利益维护转变。我国维护海外利益需要在理念、路径、战略框架等方面进一步提升。一是加强维护海外利益的国际规范意识。我国海外利益的维护过度依赖外交路径,还处于消化、吸收、内化国际规范阶段,国际规范参与度低,在国际社会中话语权也相对较弱,由此而导致了运用国际规范的意识和能力不高。二是维护海外利益的主体较为单一。长期以来,我国形成了政府主导下的海外利益维护机制,政府是海外利益维护的主体,而跨国公司、社会组织、海外公民等缺乏维护自身利益的积极性与主动性,尚未形成“官民结合”的海外利益维护合力,海外利益主体的丰富性与层次性有待提升。三是维护海外利益的路径较为狭窄。海外利益的威胁因素较为复杂,使得单一的维护路径无法应对海外利益面临的多重风险,更不能保障海外利益的发展与安全。我国维护海外利益严重依赖于政府外交,并未充分拓展法律、制度、军事等其他路径,致使海外利益的维护难以充分享有体制机制保障。四是维护海外利益的战略有待提升。我国海外利益维护的战略出发点主要着眼于以海外公民与法人为主的微观层面及以恐怖袭击、贸易争端、暴力侵袭等现实风险为主的中观层面,对国家宏观层面所遭受的国际制度约束、国家形象受损等潜在威胁认识不足,维护战略重心并未从一时一事的物质利益得失转移到国际形象、国际认同等非物质利益的拓展与安全中来。
我国维护海外利益的长远目标实现受到了权力、制度、文化等方面的约束与限制。一是在权力困境方面,我国维护海外利益既要不断提升综合国力与国际影响力,又要消除国际体系带来的战略压力及其他国家的战略疑虑。尤其是在此过程之中新兴型大国几无例外地会遭受国际现存秩序的隐性压力、守成大国的军事打压,甚至遭到部分新兴经济体与发展中国家的战略疑虑。二是在制度困境方面,我国维护海外利益既要以现行国际制度为合法框架,又要应对现行国际制度有效性不足等现实问题。维护和拓展海外利益必然要依照国际制度的基本规范实施相应的行为,海外利益的拓展就是积极参与各类国际制度的结果,回归制度本位乃是国际社会的大势所趋。发达国家把持着现行国际制度的主导权与话语权,将国际社会的“公共产品”作为大国“御用工具”,而发展中国家处于从属地位并难以享有权益,国际制度中公平性与有效性的缺失阻碍着海外利益的拓展,如何改变不公正、不合理的国际秩序,成为海外利益维护的长远议题。三是在文化困境方面,我国维护海外利益既要加强与世界各国之间的文化交流,又要消除文化差异带来的消极影响。文化交流作为增进国际认同、提升国际形象的重要途径,各国间的文化交流会起到不可替代的作用。各国在缺乏文化认同情况下对本国国家利益的界定,必然难以兼顾他国利益与国际共同利益,而一国的利益只有获得与他国共有观念或文化的规范与约束,才可以获得国际社会的接受和认同。为此,我国在海外利益拓展的过程中,应加强各国之间的文化交流,提升我国海外利益相关国对我国国家形象和国际身份的认同,增加文化层面的心理认知与战略互信。面对复杂性与突发性相互交织的现实威胁,我国海外利益表现在经济、政治、文化等各个领域,其必然随着经济全球化与改革开放的双重驱动而不断拓展,应避免引起传统大国的战略疑虑及新兴国家的错位认知,摆脱权力、制度、文化等带来的海外利益维护困境,构建具有前瞻性与引领性的海外利益维护战略。
(三) 维护海外利益的实践措施
目前我国海外利益关注的重点内容是国家的对外贸易、企业的涉外投资、海外资源及运输通道、海外人员安全等,从我国海外利益的层次来看,大致可分为海外核心利益、海外重要利益和海外一般利益。随着与世界各国联系的越来越紧密,我国海外利益逐步在不同地域与不同范围内显现,维护海外利益的实践措施也在不断完善。尤其在党的十八大以来,我国在构建风险预警防范体系、完善领事保护工作机制、维护海外公民人身安全和正当权益、保障重大项目和人员机构安全等方面,取得了一系列重大进步与成就。诸如在利比亚、也门、苏丹撤侨行动中,我国向世界充分展现了近年来我国海外安全保障能力建设的实力及成果。
在海外利益的拓展中,我国积极参与国际组织的程度和水平成为国家发展战略的重要考量。在国际层面,我国深化对世贸组织、世界银行、国际货币基金组织等具有全球影响的国际三大经济组织参与度,进一步拓展国家在国际舞台的发展空间。在国内层面,我国通过参加地区性国际组织积极拓展国家利益并扩大自身影响。诸如与东盟已建成中国—东盟自由贸易区,与非洲国家在中非合作论坛基础上开展各领域的合作,与中亚各国成立上海合作组织,等等。通过对国际性与地区性国际组织的参与和创设,使得我国海外利益得到了进一步扩展,同时作为全球性国际制度制定的参与者与创设者,我国利用国际规则的议事技巧与议程动议能力显著提升。目前,我国正以更为积极的态度、更具建设性的作用参与到国际制度修改与完善事务中,进一步谋划维护和拓展海外利益的制度性框架,并在强化制度能力建设中最大限度地维护和拓展我国的海外利益。
06
提升网络空间治理能力
人类社会活动的网络空间随着信息技术的发展而不断扩大。截至2024年6月,我国网民规模近11亿人(10.9967亿人),互联网普及率达78.0%;我国域名总数为3187万个,其中国家顶级域名“.CN”数量为1956万个,占域名总数的61.4%,连续十年位居全球第一。随着现实世界与网络空间的加速融合,人类对网络空间的依赖性不断增强,而网络空间面临的安全问题对人类生活造成严重威胁,因此,维护网络空间治理秩序并提升网络空间治理能力成为新安全格局实践探索的重要内容。
(一) 确立网络强国思想
党的十八大以来,以习近平同志为核心的党中央在互联网与社会发展、网络空间治理、网络强国建设战略、国际互联网治理等方面,提出了一系列具有原创性与时代性的新理念和新主张,首次系统回答了网络强国建设方略等一系列基本问题,形成了习近平新时代网络强国思想(见表6)。习近平新时代网络强国思想既是习近平新时代中国特色社会主义思想的重要组成部分,也是我国从网络大国迈向网络强国的基本路线和行动纲领。随着我国网络信息化的快速发展,习近平网络强国思想实现了由点及面、由浅入深、由局域到整体的历史性飞跃,为新时代网络强国建设提供了根本遵循和思想指南。网络强国既是国家安全工作的重要保障,也是经济社会发展的重要推动力,更是人民美好生活的重要来源。建设网络强国,一是要坚持党的集中统一领导。一方面要坚持党管互联网的原则,加强党中央对网络安全和信息化工作的集中统一领导,以确保网信事业始终沿着正确方向前进;另一方面要增强各级领导干部网络强国意识,不断提升网络治理的把握能力、驾驭能力和保障能力,不断向前推进网络强国建设。二是要坚持以人民为中心的价值取向。应在普及信息化服务与降低应用成本上下功夫,使人民在互联网发展中有更多的获得感、幸福感与安全感。要发挥互联网优势,推进“互联网+教育”“互联网+医疗”“互联网+文化”等,加快推进电子政务,提升政府部门服务效率,提高公共服务便捷化水平,充分践行“科技让生活更美好”理念。三是要坚持走中国特色的网络安全和信息化发展之路。要抢占信息化发展制高点,加快推进信息化对经济社会发展的引领作用,主动参与网络空间国际治理,拓展网络经济空间,实现互联网与社会经济融合发展,努力把我国建设成为网络强国。

(二) 构建网络空间国际合作新秩序
网络空间治理要求有限度的自由,应在国内法律与国际规则联合使用中实现网络空间稳定有序地运行,推动以规则为基础的网络空间新秩序构建。我国构建网络空间国际合作新秩序的实践中,一是主张发挥国家在网络空间国际合作中的主体地位,推进国际合作的平等共建。主权国家作为国际活动的主要参与者,其对内享有最高决策权,对外享有不受他国干涉的自主权。网络空间责权不可能分割清楚,各主权国家既不能独善其身,也不能置身事外,应积极主动承担网络空间治理的主体责任。我国致力于“数字丝绸之路”建设,与多个国家共同发起了《“一带一路”数字经济国际合作倡议》,在实践中推动缩小世界各国间的数字鸿沟。二是率先垂范,完善我国网络空间治理的国内法规,夯实国际合作基础。诸如在关键信息基础设施领域,我国《网络安全法》第三十一条规定,要在网络安全等级保护制度的基础上对关键信息基础设施实行重点保护。政府制定了《网络安全法》实施细则及配套法律,各行业应在《网络安全法》基础上根据技术的发展趋势制定行业规范。诸如2019年我国颁布了《网络短视频平台管理规范》《网络短视频内容审核标准细则》两部法律,增强了网络平台操作规范性与网络平台治理效能。同时,在处理网络空间治理各方冲突中,要引入多元纠纷解决机制并在循序渐进中提升司法权威。三是构建有效的网络空间国际法律体系。我国积极推进以“尊重网络空间平等主权”原则为基础,构建网络空间国际法律体系,将尊重网络主权与促进全球网络空间互惠共赢结合起来,提出并践行互联网发展的“四项原则”和“五点主张”。同时,我国倡导科技发展要服务于可持续发展,这既契合了联合国首份数字经济报告中提出的让数字经济收益惠及更多人口和群体,也展现了我国在推进网络空间国际协作方面的尝试与努力,并为网络空间国际法律体系的建构指明了方向与目标。
(三) 构建网络空间命运共同体
从第二次世界互联网大会开始,我国就积极倡导各国一起构建网络空间命运共同体,这是新时代保障国家信息安全和实现网络综合治理的科学路径,也是全球网络治理的中国方案。构建网络空间命运共同体,一是践行“创新、协调、绿色、开放、共享”的新发展理念。我国要在新发展理念引领下,“实施网络强国战略、国家大数据战略、‘互联网+’行动计划,发展积极向上的网络文化,拓展网络经济空间”。二是制定网络空间治理国际规则,维护网络安全,促进公平正义。要在构建国际网络治理体系或治理规则中达成共识,增强政府、企业、组织与个人在此方面的合作。为此,我国制定了《网络安全法》《网络空间国际合作战略》《网络空间国家安全战略》等多部法律,对网络空间命运共同体进行了详细的阐释与解读,这为国际社会的网络综合治理体系与治理规则提供了中国方案。三是坚决打击网络犯罪和网络恐怖主义,建立全球互联网治理体系,促进网络空间和平发展。涉网犯罪作为威胁国家安全的新方式,其隐蔽性、便捷性、智能性使得任何一个国家或地区都不能独善其身,唯有携手合作才能共同应对威胁与挑战,因此,要“建立多边、民主、透明的全球互联网治理体系”。四是加强中国特色的网络空间文化建设。网络文化是传统文化在网络中的延伸,网络文化作为网络空间命运共同体构建的重要组成部分,加强其建设已成为推动全球文化一体化的崭新手段与重要途径。网络文化传播应与所谓的“文化侵略”加以区分,加强网络间文明的交流与对话,应将尊重不同文化的差异性与寻求文化共同点作为基本出发点。我国网络文化要发扬“各美其美,美美与共”的文化价值观,建立不同文化间交流与互动发展机制,推动网络文化一体化向前发展。
构建网络空间命运共同体是维护网络意识形态安全与推动国家治理现代化的重要途径。一是网络空间已成为传播网络意识形态的主要场所。一方面,网络的传播速度快,覆盖面广,使网络意识形态具有传统意识形态传播不具有的深度与广度;另一方面,维护网络意识形态安全有利于网络健康文化生态的生成和培育。网络主体要自觉创建健康的网络文化,营造清朗的网络空间,要加大网络正面舆论的引导力度,守好网络空间意识形态阵地。二是网络空间的信息化建设是国家治理现代化的新动力。“没有信息化就没有现代化”,网络信息传播平台是公民了解国家政策、与政府沟通对话、表达民情民意的有效途径。同时,网络信息化建设也在推动社会治理模式由政府单一治理向协同治理转变,并促进形成线上线下相结合的治理新模式。三是网络空间命运共同体是构建人类命运共同体的新渠道与新路径。网络空间命运共同体是网络空间中对人类命运共同体的践行与实践,也是各国网络发展与共创共享的桥梁,其基本面是国际社会共同解决网络安全问题的共同体,本质是践行人类共同价值和意义的命运共同体。
结 语
党的二十届三中全会开启了“进一步全面深化改革、推进中国式现代化”的新篇章,在聚焦于建设更高水平平安中国中明确提出“有效构建新安全格局”,而“有效构建新安全格局”就是要坚定不移地走中国特色的国家安全道路。“有效构建新安全格局”与中国特色的国家安全道路具有一致性,两者都是历史与现实的必然选择,为国家安全工作提供具体实践路径,提升了维护国家安全治理能力,有效推进国家治理体系和治理能力现代化,共同为和平稳定的国内国际安全新局面创造了有利条件。新时代新阶段“有效构建新安全格局”,应以中国特色国家安全道路的构建要求准确研判新挑战新问题,加快构建新安全格局并有效提升构建能力与水平,妥善应对与处理新时代面临的复杂矛盾,牢牢掌控工作主动权,有效构建新安全格局。
来源:武汉理工大学学报社科版公众号



